365英国上市(集团)有限公司-Official website

英国365集团网站
英国365集团网站主页 English
  • 首页
  • 关于我们
    英国365集团网站简介 公司领导 历史沿革 机构设置 公司文化
  • 团队队伍
    团队简介 荣休教工 人才引进
  • 科学研究
    科研动态 科研团队 科研平台 科研成果 科研制度
  • 旗下产业
    教学动态 专业建设 培养方案 科创竞赛 管理制度
  • 研究生教育
    教学动态 学位点建设 培养方案 科创竞赛 求实沙龙 管理制度
  • 员工工作
    学工动态 员工组织 奖励资助 文化社团 管理制度 榜样的力量
  • 人才招聘
    本科生招生 研究生招生 同等学力招生 就业创业 考研升学
  • 党群工作
    党建动态 理论学习 党员发展 工会统战
  • 合作交流
    留学访学 对外交流 国际合作 社会合作
  • 员工之家
    员工名录 员工活动 员工风采 社会捐赠 捐赠指南
  • 资料下载
    教团队料 员工资料
英国365集团网站
  • 首页
  • 关于我们
    英国365集团网站简介
    公司领导
    历史沿革
    机构设置
    公司文化
  • 团队队伍
    团队简介
    荣休教工
    人才引进
  • 科学研究
    科研动态
    科研团队
    科研平台
    科研成果
    科研制度
  • 旗下产业
    教学动态
    专业建设
    培养方案
    科创竞赛
    管理制度
  • 研究生教育
    教学动态
    学位点建设
    培养方案
    科创竞赛
    求实沙龙
    管理制度
  • 员工工作
    学工动态
    员工组织
    奖励资助
    文化社团
    管理制度
    榜样的力量
  • 人才招聘
    本科生招生
    研究生招生
    同等学力招生
    就业创业
    考研升学
  • 党群工作
    党建动态
    理论学习
    党员发展
    工会统战
  • 合作交流
    留学访学
    对外交流
    国际合作
    社会合作
  • 员工之家
    员工名录
    员工活动
    员工风采
    社会捐赠
    捐赠指南
  • 资料下载
    教团队料
    员工资料

关于我们

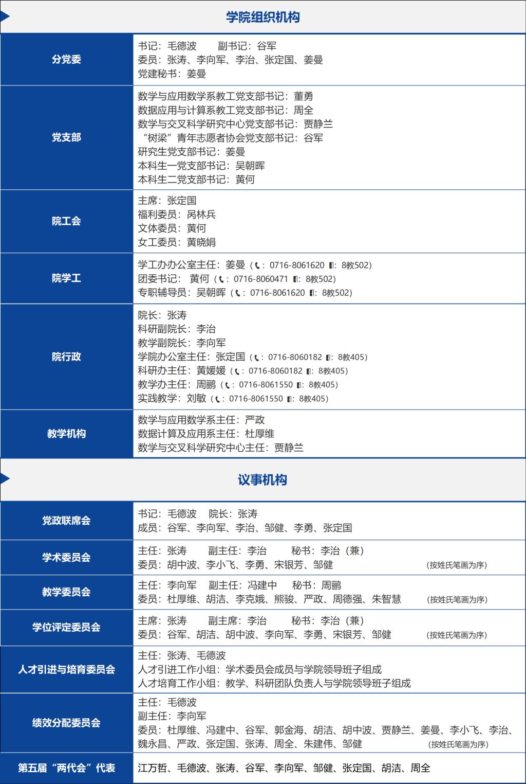
当前位置:首页 - 关于我们 - 机构设置
  • 英国365集团网站简介
  • 公司领导
  • 历史沿革
  • 机构设置
  • 公司文化




    英国365集团网站

    地址:湖北省荆州市学苑路1号   |   邮编:434023   |   电话:(0716)8060182   |   经理信箱:tzhang@yangtzeu.edu.cn   |   公司办公室:sxxy@yangtzeu.edu.cn   |   员工办公室:sxxg@yangtzeu.edu.cn
    版权所有 © 365英国上市(集团)有限公司-Official website     鄂ICP备05003301号-1     公网安备42100202000009号